跳到主要內容區塊
手機選單
:::

宣導專區

    115年上半年役男申請服一般替代役 列印
      資料更新時間:114-12-19 15:34

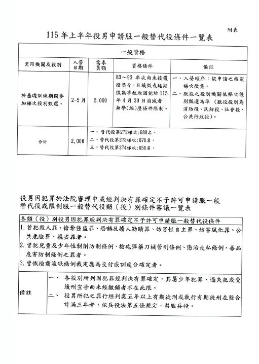
    115年上半年役男申請服一般替代役甄選作業規定

    申請時間為: 114年12月15日至115年4月20日

    役男應至內政部替代役訓練及管理中心網站/主題單元/一般替代役申請/115年上半年役男申請服一般替代役徵選作業資訊系統(https://dca.moi.gov.tw/sugsys/)登錄申請(梯次別選定送出系統後即不得修改)並依申請指定之梯次徵集入營服役。

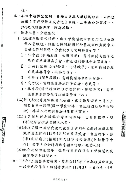
    本次申請採登記制,各梯次需求人數額滿為止,不辦理抽籤。

    完成登錄並成功送出系統,且查無公告事項一、(四)之限制條件者,即為錄取。

    • 相關圖片
      1. 內政部公告徵選申請一般替代役作業規範之1
      2. 內政部公告徵選申請一般替代役作業規範之2
      3. 內政部公告徵選申請一般替代役作業規範之3
      4. 內政部公告徵選申請一般替代役作業規範之4
      5. 115年上半年役男申請服一般替代役條件一覽表
      6. 申請服替代役宣導DM
    :::
    ▼關閉